一、试用活动(名单已公布)
👉首批试用名单:
👉技术交流群:

👉1月27日 19:00线上发布会:

(微信扫码预约直播)
👉开发板试用申请:https://docs.qq.com/form/page/DRVdISmdOZE9EVGZo
二、项目定位
星鸿派是一款面向创客、学生、嵌入式开发者的星闪开发板,主打 “低成本、易扩展、功能全”,支持物联网原型开发、智能穿戴设备验证、环境监测系统搭建等场景,是从 “原理图到实际功能” 的快速落地工具。
无需额外焊接复杂电路即可实现 “供电 + 串口调试 + 温湿度采集 + OLED 显示 + 用户交互”;
预留丰富扩展接口,可快速外接人体感应传感器、电机、继电器等外设;
兼容 3.3V/5V 供电,支持 USB 直连电脑调试,适合实验室、个人创客的快速原型验证;
完全开源:所有硬件设计文件(原理图、PCB布局、Gerber文件、BOM清单)及工程文件均开放下载。
三、核心功能与特点
支持USB Type-C(主供电)+ 备用 5V 接口双电源输入,适配不同场景;
内置 5V 转 3.3V 稳压电路(如 AMS1117-3.3),输出滤波电容保证电源纹波小于 10mV,满足主控 / 外设的稳定供电;
电源指示灯实时显示供电状态,TVS 二极管防护静电 / 浪涌冲击。
集成CH340N USB 转串口芯片,无需额外 USB 转串口模块:
直接通过 USB Type-C 连接电脑,实现主控程序下载、调试信息打印;
环境感知:板载 AHT20 I2C 温湿度传感器,采集精度:温度 ±0.3℃、湿度 ±2% RH;
数据显示:0.96 寸 I2C OLED 显示屏,直接显示温湿度、系统状态;
提供 2 组扩展引脚,排母排针皆引出,可直接外接:人体感应传感器、继电器、电机驱动、OLED、按键矩阵等外设,无需额外飞线:
四、硬件说明
主控:海思 Hi3863
支持连接方式:Wi-Fi、星闪
操作系统:OpenHarmony
HXTX_XS_WEAR.sch:原理图文件;

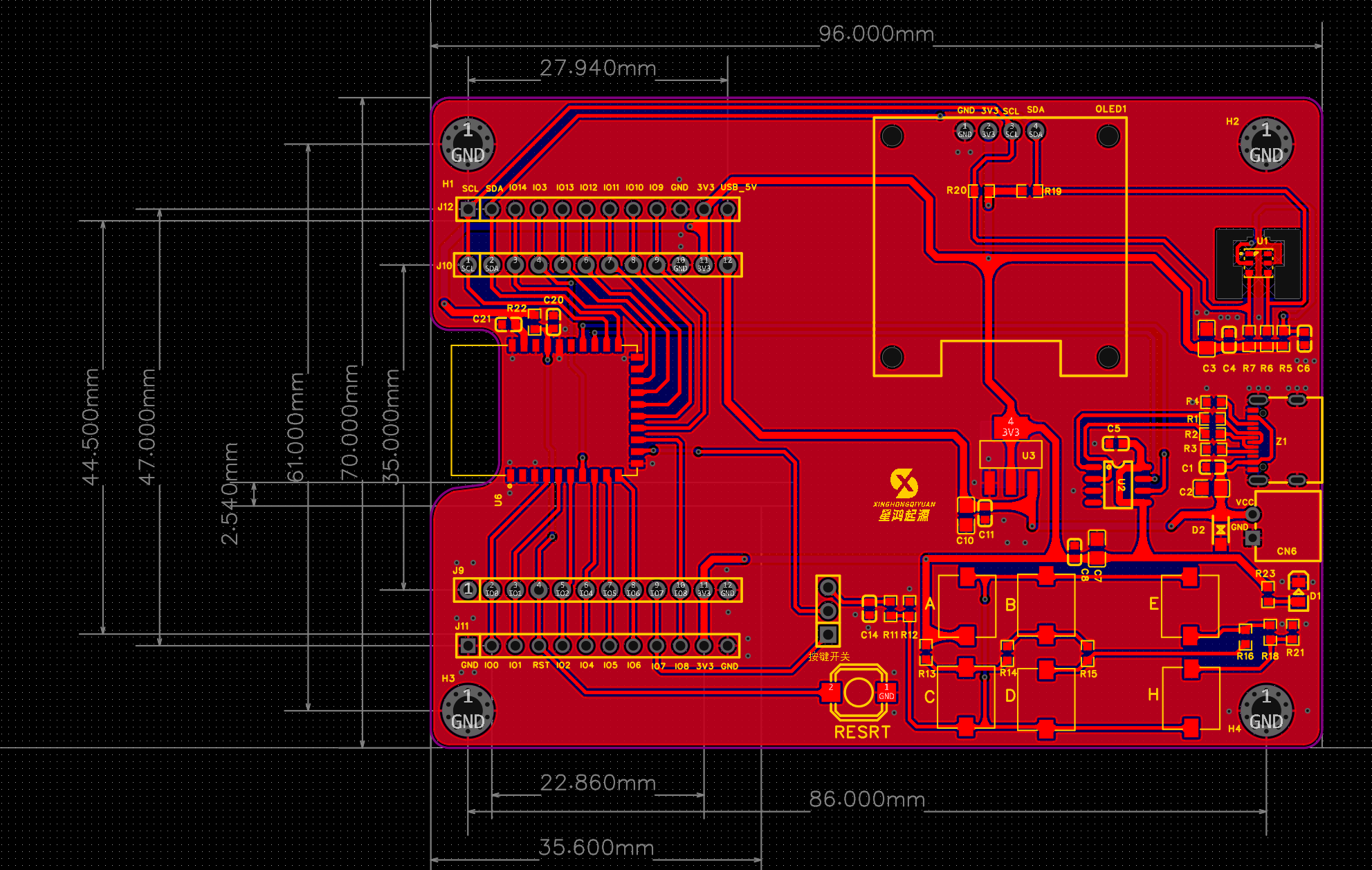
HXTX_XS_WEAR.pcb:PCB 文件( PCB 尺寸:96mm*70mm,双层板);

BOM_Board1_Schematic1_2026-01-09.xlsx:完整元件清单(含采购链接参考);
模块 | 元件型号 | 数量 | 功能说明 |
电源接口 | HXT TYPE-C-16PIN | 1 | USB Type-C 供电 / 数据接口 |
稳压芯片 | AMS1117-3.3(或兼容) | 1 | 5V 转 3.3V 稳压 |
USB 转串口 | CH340N | 1 | USB 转 TTL 串口 |
温湿度传感器 | AHT20 | 1 | I2C 温湿度采集 |
显示屏 | 0.96 寸 I2C OLED(128*64) | 1 | 数据显示 |
输入元件 | PZZ254V-11-03P(拨码) | 1 | 模式选择 |
输入元件 | OSHDS02110(复位键) | 1 | 系统复位 |
指示灯 | NCDB080BR1(LED) | 1 | 电源状态提示 |
被动元件 | 100nF/22μF 电容、10kΩ 电阻 | 若干 | 滤波、分压、上拉 |
扩展接口 | WAFER-ER-XH2.54 系列 | 4 | 外设扩展引脚 |
五、微信公众号文章
全栈开源:星闪+OpenHarmony+海思,三位一体开发板!
“星闪 + OpenHarmony + 海思平台” 开源开发板,试用申请中!
六、声明
项目优势与价值
技术领先性:将 “星闪 + OpenHarmony + 海思平台” 三位一体完全开源的项目,站在通信与操作系统技术前沿。
生态完整性:提供了从核心模块 -> 评估套件 -> 综合应用的完整产品链条,满足从新手到专家、从创意到产品的全流程需求。
开发友好性
全开源硬件极大降低硬件复现与修改门槛。
基于OpenHarmony,提供丰富的驱动示例和应用程序框架。
完善的文档(部署指南、API手册、教程)将陆续开放。
对开发者的话
无论您是:
学生/教育者:寻找前沿技术的教学与实践平台。
创客/极客:热衷于DIY智能硬件,探索无线通信新可能。
产品经理/工程师:评估星闪技术在具体产品中的应用潜力。
研究者:需要开源的机器人或边缘AI平台进行算法验证。
本项目都将为您提供坚实、开放、高性能的硬件基础。我们相信,开源是技术进步的催化剂。期待与您一起,共同构建万物互联的智能未来!
核心共建单位
广州星鸿起源科技有限公司、深圳华秋智联股份有限公司、深圳星骥智能科技有限公司、华南理工大学开源鸿蒙技术俱乐部、南方科技大学开源鸿蒙技术俱乐部、广东东软学院、金华职业技术大学、蜀鸿会、全国开源鸿蒙智能终端与物联行业产教融合共同体、开源高校联盟。
开源承诺:
完全开源:所有硬件设计文件(原理图、PCB布局、Gerber文件、BOM清单)及工程文件均开放下载。
可商用:采用友好的开源许可证(Apache 2.0),允许二次开发与商业应用。
