网关详细介绍
网关概述
采用RC-3506核心板
M-GW1302模组,兼容各种SX1303/SX1301模组
M.2 4G/5G模组,兼容移远EM-05CE CAT.1模组、EM9191/9190 5G模组
双路百兆以太网接口,采用ZLG的ePort-m 一体式模组
FlexBus接口全部引出,RM IO基本全部引出
板载双路USB HS to TTL,方便Linux+RTT混合部署
引出JTAG接口
大部分IO分配与睿擎派开发板一致便于系统移植
原理图
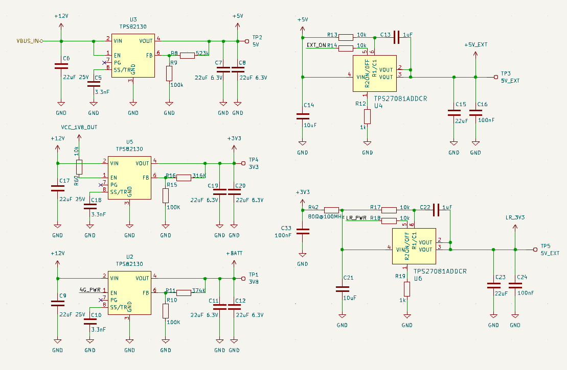
供电

LoRaWAN模组
采用MiNiPCI-E接口SX1302模组,与SOC通过SPI接口通讯

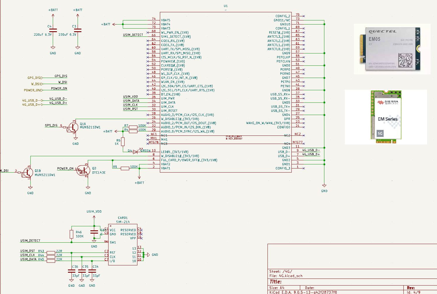
4G/5G模块
支持M.2封装模组,未经HUB通过USB HS与SOC直连,独享全部带宽

双路以太网
采用ZLG推出的高集成度的ePort-m模组,集成了PH和网变,仅需完成SOC的MAC控制器和ePort-M模块管脚之间的走线即可,使得网络通讯电路设计简单化,缩短了开发时间

调试接口
Typec接口输入

CH334 USB HUB,一路作为下载接口,一路连接USB to TTL芯片便于调试,剩余两个端口还可板载一个DAPlink,精力有限,先作为保留节目

采用CH347高速串口转接芯片,USB上行是HS模式,下行两个串口最高支持9M波特率,方便调试高速高速 USB 总线转接芯片高速 USB 总线转接芯片

