一概述
本产品基于 睿擎 RC3506平台开发,采用工业级、大部分国产化设计。功能要求支持 485、232、串口、USB、TYPEC、以太网、CAN、MIPI、WIFI、SD卡、RTC、EEPROM、温湿度传感器、PWM、硬件看门狗、USB-HUB、SPDIFTX光纤输出、红外接收、315无线接收、I2S音频输出、PDMRX_MIC输入。多媒体处理中心有丰富通信的接口可共选择,人机交互接口、无线等,多集成化的一款设备,适用于智能家居、网关、数据处理中心等场景,也可做开发板学习使用。
板卡整体功能如下:
l 本系统可以采用RTT系统开发。
l 三核 Cortex-A7+单核 Cortex-M0, 主频最高 1.5GHz
l 内存256M DDR3,存储256M NAND FLASH
l 支持 2 × RMII 扩展 2 路百兆以太网
l 支持 1 x MIPI_DSI_TX(2Lane Ouput/1.5Gbps per Lane,1280×1280@60fps)
l 支持1路SAI
l 支持1路PDM_RX
l 支持1路DSM_TX
l 支持1路SPDIF_TX,用于光纤输出
l 支持1路MIC
l 支持2路USB2.0,一路用于TYPEC供电、下载;另一路用于HUB
l 支持1路UART_DEBUG,用于调试日志打印
l 支持1路232,速率高达 250kbit/s
l 支持1路485,速率高达 2.5Mbit/s
l 支持 1 路Micro_SD_Card,用于文件存储
l 支持 1 路 USB_WIFI,用于连接无线网
l 支持 1 路 RTC,用于时钟同步
l 支持 1 路 EEPROM
l 支持 1 路 AHT20,用于采集温湿度
l 支持 1 路 WDT 外置看门狗全局复位
l 支持 2 路 PWM 输出
l 支持 2 路 CAN 通讯
l 支持 1 路 红外 无线接收
l 支持 1 路 315 无线接收
l 板卡兼容+12V 和+5V 供电
l 电源指示灯:1 个;调试指示灯:2 个,网络灯:2 个
l 环境适应参数:工作温度:-40 摄氏度~ +80 摄氏度
l 输入输出有抗静电设计。
二硬件设计
整体框图

电源框图

电源电路
SY8113B是一款高效率的500kHz同步降压DC-DC转换器,能够提供3A的输出电流。其输入电压范围为4.5V至18V,集成了主开关和同步开关,具有非常低的导通损耗。采用瞬时PWM架构,实现快速瞬态响应。低输出电压纹波和小型外部电感器和电容器尺寸通过500kHz开关频率实现。内部软启动限制了浪涌电流。

5V电源纹波:50mv

3.3V电源纹波:40mv

232通信电路
采用MAX3232芯片,设备包括两个线驱动器、两个线接收器和一个双电荷泵电路,具有±15-kV ESD保护。该设备符合TIA/EIA-232-F和ITU V.28标准,支持3-V至5.5-V Vcc电源,数据速率高达250 kbit/s。接口做防静电设计。

485通信电路
采用SP485 芯片,用于 RS - 485 和 RS422 通信的低功耗收发器。该集成电路包含一个驱动器和一个接收器。SP485 驱动器的压摆率不受限制,使其传输速率可达 2.5Mbps,接口做防静电设计。

UART DEBUG电路
用于调试打印日志,二极管做电平转换。

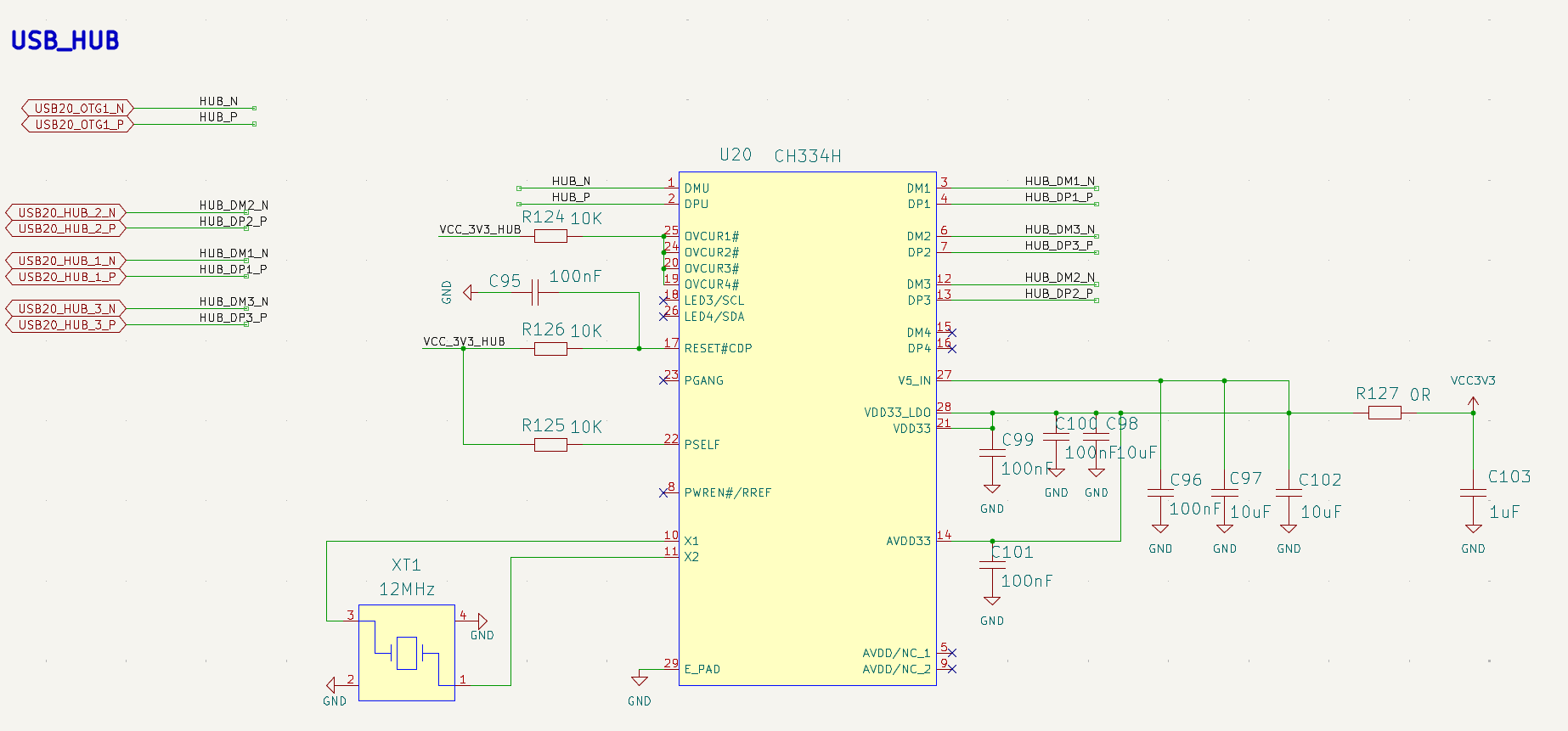
USB HUB 电路
CH334是符合USB2.0协议规范的4端口USBHUB控制器芯片,支持高性能的MTT模式。


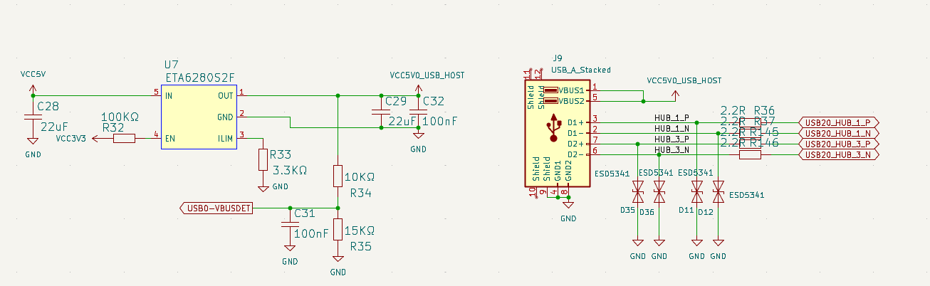
TYPEC供电下载电路
TYPEC可以提供5V电压供系统使用,同时可以固件下载

双路百兆网电路
参考官方设计,选用YT8512C,低功耗单端口10/100 Mbps以太网PHY,支持MII和RMII接口。

MIPI显示屏接口电路
采用fpc连接器,方便接插,mipi差分线,静电防护设计,带背光控制

Micro_SD卡电路设计
接口带防静电设计,带有无卡检测设计,置于背板方便插卡,用于存储文件等(与wifi共用sdio总线,使用时需电阻跳线处理)

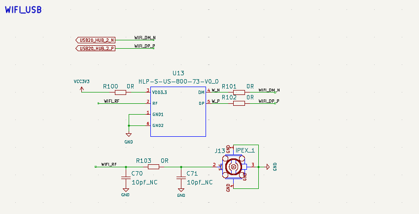
WIFI电路设计
两种选择:
1选用AP6212模块,低-成本和低-功耗模块,具备WiFi和蓝牙功能。高度集成的模块使网页浏览、VoIP、蓝牙耳机等应用成为可能。具有无缝漫游功能和高级安全性,可与无线局域网中不同供应商的802.11b/g/n接入点进行交互。无线模块符合IEEE 802.11 b/g/n标准,在802.11n草案中,单流速度可达72.2Mbps,在IEEE 802.11g中可达54Mbps,在IEEE 802.11b中可达11Mbps以连接到无线局域网。集成模块为WiFi提供SDIO接口,为蓝牙提供UART / I²S / PCM接口。该紧凑型模块是WiFi + BT技术组合的整体解决方案,专为智能手机和便携式设备开发。

2选用RTL8188FTV-VC-CG无线收发芯片,usb接口类型,频率范围2.4GHz~2.4835GHz,数据速率150Mbps。RT

RTC设计电路
选用HYM8563S,I2C实时时钟/日历芯片钟,提供系统时间

EEPROM设计电路
选用CAT24C32,CAT24C32 是一款 32-kb I2C 串行 EEPROM 器件,内部组织为 4096 个词,每个词 8 位。它具有 32 字节页写入缓存,支持标准 (100 kHz)、快速 (400 kHz) 和超快 (1 MHz) I2C 协议。外部地址引脚使其能够在同一个总线上放置最多八个 CAT24C512 器件。

AHT20设计电路
AHT20温湿度传感器嵌入了适于回流焊的双列扁平无引脚SMD封装,传感器输出经过标定的数字信号,标准 I²C 格式。AHT20配有ASIC专用芯片、MEMS半导体电容式湿度传感元件和片上温度传感元件,使其性能大大提升,每一个传感器都经过校准和测试,并印有产品批号。

PWM设计电路
2路pwm输出,增加缓冲器SN74LVC2G17DBVR,增强稳定性。

硬件看门狗设计电路
由于系统上电启动时间很长,不建议使用这个看门狗芯片;想实现硬件看门狗需使用特殊定制芯片,要求:启动时60s内不喂狗看门狗也不触发,过了60s后系统正常运转时几秒内喂狗一次,如果不喂狗就触发(调试时踩过的的坑,看门狗一直拉低reset脚,导致系统不启动)

CAN通信电路设计
符合AEC-Q100标准,支持传统CAN和CAN FD网络,数据速率高达8 Mbps。提供低功耗待机模式和多种保护功能。

315MHz接收电路设计
LR690P是一款抗干扰接收芯片,特别适合电机干扰环境。芯片调制方式为ASK/OOK。芯片内部集成了射频放大器、混频器、中频放大器、频率综合器、自动增益控制、参考振荡器、滤波器、解调器等功能。

红外感应接收电路设计
TSOP34838是用于红外遥控系统的小型化红外接收模块。PIN二极管和前置放大器组装在引线框架上,环氧封装中包含一个红外滤波器。解调后的输出信号可以直接连接到微处理器进行解码。

音频输出电路设计
1采用I2S MS4344解码芯片,24bit、192kHz 双通道 音频数模转换电路,配合NS4150B功放,接扬声器实现音频输出
2采用核心板自带dsm接口,配合NS4150B功放,接扬声器实现音频输出

光纤音频信号输出电路
光纤线采用光信号传输,适合长距离传输。使用SPDIF_OUT接口的一个主要优点是可以避免电磁干扰对音质的影响。在传统的模拟音频信号传输中,声卡内部的电磁干扰可能会导致音质恶化。而通过SPDIF_OUT接口传输数字信号,可以绕过这些干扰,从而提高音质。适用场景:SPDIF_OUT接口适用于需要高质量音频输出的场景,例如家庭影院系统、专业音频设备等。通过连接外置功放和高品质音响设备,可以实现更好的音频体验。总之,SPDIF_OUT接口是一种高效的数字音频输出接口,广泛应用于各种音频设备中,能够提供高质量的音频传输和输出。

数字音频输入电路
MEMS麦克风集成了专用的前置放大ASIC,可从电容式音频传感器提供高灵敏度、高信噪比输出。它采用表面贴装和高温回流组装封装。数据格式为单比特PDM。

模拟音频输入电路
MIC接口是麦克风接口(Microphone Interface)的缩写,用于连接麦克风,将麦克风采集的声音信号转换为电信号,实现音频输入功能。

三软件启动




四使用场景
场景一:智能家居多协议网关 & 环境控制中心
场景概述:
此设备作为智能家居的核心大脑,负责统一连接和管理家中不同通信协议的设备,并基于环境数据进行自动化控制。
核心功能与实现:
多协议设备接入与转换
315MHz无线接收:接收来自传统无线门磁、报警器、遥控开关的信号。
红外接收:学习并控制空调、电视、风扇等红外家电。
CAN总线:连接家庭能源管理系统(如智能电表、光伏逆变器)。
RS485:接入楼宇对讲系统、智能电表或工业标准的传感器网络。
Wi-Fi:作为MQTT客户端,将上述所有设备的数据上传至云端或家庭本地服务器(如Home Assistant),实现跨协议联动。
环境感知与自动调节
AHT20温湿度传感器:实时监测客厅/书房环境。
PWM输出:驱动风扇或加湿器,实现自动温湿度调节。例如,温度超过28°C时自动开启风扇。
I2S音频输出:可连接功放,在特定事件(如门铃响、报警触发)时播放提示音。
系统可靠性与数据记录
硬件看门狗:确保系统7x24小时稳定运行,异常时自动复位。
RTC:为所有事件记录提供准确的时间戳。
EEPROM:存储设备的自定义配置参数,如红外码库、场景联动逻辑。
Micro SD卡:用于存储长时间的历史环境数据和设备操作日志。
场景二:工业现场边缘计算 & 数据采集终端
场景概述:
在工业自动化现场,该设备作为边缘节点,负责采集多种设备数据,进行初步处理和协议转换,并通过有线/无线网络上传至控制中心。
核心功能与实现:
多接口数据采集
RS232:连接老式PLC、数控机床或条码扫描器,读取运行状态和数据。
RS485:以2.5Mbps高速率接入Modbus RTU网络的传感器(如温度、压力、流量传感器)。
2x CAN总线:连接CANopen或DeviceNet协议的工业设备,如伺服驱动器、I/O模块。
PDM_RX_MIC输入:可作为简单的音频监控,用于检测设备异常噪音。
边缘计算与数据处理
三核A7 + M0架构:A7核心运行RTT系统,处理复杂的通信协议栈和逻辑判断;M0核心可专门用于处理实时性要求高的任务,如CAN报文过滤或PWM控制。
本地存储与缓存:通过Micro SD卡或NAND Flash缓存数据,在网络中断时保证数据不丢失。
稳定可靠的通信与显示
双百兆以太网:一路连接工厂内网,另一路可级联下一个采集终端或作为冗余备份。
USB-WiFi:作为有线网络的备份,或在布线困难的区域作为主要通信方式。
MIPI DSI:可连接一块小尺寸触摸屏,用于现场显示设备状态、报警信息和关键数据,方便工程师调试。
宽温工作(-40°C ~ +80°C):适应恶劣的工业现场环境。
场景三:多媒体信息发布与交互终端
场景概述:
该设备作为商超、展厅、地铁站的信息发布终端,负责播放高清多媒体内容,并支持多种交互方式。
核心功能与实现:
高清内容播放
MIPI DSI:直接驱动高分辨率(1280x1280)的液晶显示屏,用于播放广告、导览信息或公告。
I2S音频输出:提供高质量的伴音。
SPDIF_TX光纤输出:可连接高端功放或音响系统,提供无损数字音频,适用于对音质要求高的展厅或影院。
丰富的交互与内容更新方式
USB-HUB & Type-C:通过U盘或移动硬盘快速更新播放内容。Type-C也可用于一线通显示器,简化连接。
Micro SD卡:存储大量的视频、图片素材。
红外接收:通过遥控器进行远程控制,如切换内容、调节音量。
以太网/Wi-Fi:通过网络从中心服务器实时更新播放列表,或远程控制开关机。
系统管理与环境适应
硬件看门狗:确保在无人值守的环境下长期稳定运行,死机自动恢复。
AHT20温湿度传感器:监控设备内部环境,在温度过高时通过PWM控制散热风扇,防止硬件损坏。
RTC:实现定时开关机、分时段播放不同内容等排程功能。
总结:
这款多媒体智能处理中心板卡凭借其接口的极致丰富性、工业级的可靠性和多核处理能力,完美覆盖了从消费级智能家居到严苛工业环境,再到商业多媒体等多个领域。这三个场景充分展示了其作为“全能型”嵌入式核心板的巨大潜力。
五感谢:
衷心感谢RT-Thread与华秋携手组织本次富有意义的活动,为我们广大开发者提供了宝贵的交流与实践平台。我们深切期望,双方能持续深化合作,定期举办嵌入式主题的开发竞赛与技术交流,共同推动优质国产嵌入式生态的繁荣与发展。
同时,我们也期待RT-Thread未来能推出更多高质量、可持续的创客活动,在现有线上形式基础上,逐步拓展至线下交流,通过与开发者、企业及高校的多元互动,凝聚行业力量,共同探索在“内需牵引、外部挑战并存”的新形势下的发展路径。
我们相信,每一位参与者的认真投入都将有所收获。愿我们今天的每一份努力,都能在未来为构建更美好的数字化生活贡献一份微薄而坚实的力量。
再次感谢RT-Thread、华秋及所有相关组织者的辛勤付出与支持!我们满怀信心,期待本次活动取得圆满成果,也盼望着国产嵌入式技术生态的明天更加精彩!
